QX5246F是一款降压、恒流、高效率的高亮度LED驱动器。
QX5246F特别适合宽输入电压范围的应用,输入电压范围从5.5V 到36V,并且QX5246F对输入电压具有高的抑制比。
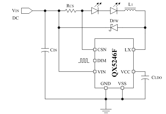
QX5246F采用内置的低导通电阻的功率开关管,简化了芯片的外围电路,只需很少的外接元件就可实现降压、恒流驱动功能,并可以通过DIM引脚实现辉度控制功能。
QX5246F通过一个外接电阻设定输出电流,其内置功率MOS管,高端电流检测达到±4%的电流精度。
由于采用滞环控制方式,QX5246F对负载瞬变具有非常快的响应速度,最高工作频率可达1MHz。
QX5246F采用ESOP8封装。
输入电压:5.5-40V
输出电压:降压
输出电流:小于2A
工作效率:95%
产品封装:ESOP-8
备注:高端电流、高亮度
Ø 内置40V,5A功率MOS
Ø 电流精度:±4%
Ø 高效率:95%
Ø 高端电流检测,恒流输出
Ø 辉度控制,最大辉度控制频率:5KHz
Ø 滞环控制:无需补偿
Ø 最高工作频率:1MHz
Ø 5V,2mA 片上稳压器
Ø ESOP8封装
典型应用电路图

Ø 建筑、工业、环境照明
Ø 汽车尾灯、雾灯、指示灯、应急灯、MR16及LED 灯
体验从沟通开始,让我们聆听您的需求

微信联系